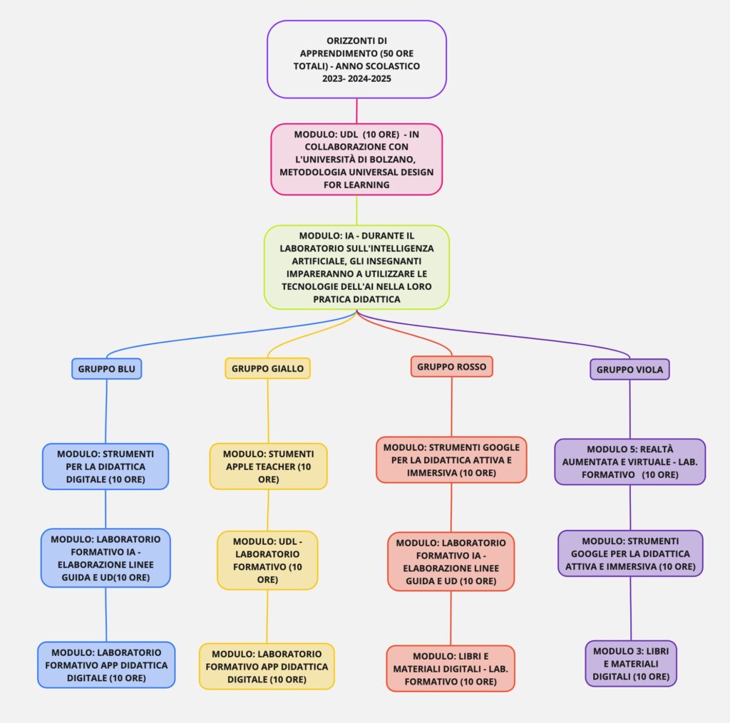
Orizzonti di Apprendimento si propone di costruire una comunità di docenti che sappiano favorire e far adottare nei Dipartimenti e nei Consigli di classe metodologie didattiche più performanti, utili a meglio personalizzare il processo di apprendimento, capaci di integrare la visione dell'Universal Design for Learning con il digitale e la potenzialità di strumenti di IA di vari progetti.

Torna in alto